行业动态 | 国内BIM收费标准
也在相关BIM收费标准文件中提到BIM费用出自建设项目工程总承包费用中的系统集成费用。
在附件2《建设项目工程总承包费用项目组成》(征求意见稿)第七条第(九)项系统集成费中明确了BIM费用的出处。
系统集成费:指建设单位按照合同约定支付给总承包单位用于系统集成等信息工程的费用(如网络租赁、BIM、系统运行维护等)。
国内BIM收费标准概况
截至2018年9月,国内共有四个省市(按时间顺序依次为上海、浙江、广东、广西)由相关部门正式发布了关于BIM收费的相关政策,用于指导地方的BIM收费标准。
▲表1:国内BIM收费标准相关政策一览表
国内BIM收费标准介绍
在了解目前国内BIM收费标准共有哪些相关政策以后,我们依次来了解一下上述表格中各个收费标准的主要内容吧。
上海市BIM收费标准
上海BIM研究会发布的《上海市建筑 BIM 建模深度和收费标准(讨论稿) 》
适用范围:适用于各专业的一个暂定标准,主要用以自律这个行业的发展,也作为市场收费的协商依据。
① 一次性建模收费标准
BIM 建模收费根据模型深度可分为 L1~L4 四个等级,分别为概念级、方案级、设计级、施工级。各等级深度要求及完成一次建模的收费标准如下:
▲表2:上海市建筑BIM一次性建模收费标准
备注:此表讨论的 BIM 建模工程类型包括住宅小区、办公楼、城市综合体、超高层等,不含工厂、公建、轨道交通等特殊类型。
② 收费封顶标准
BIM 建模收费设封顶标准总体上按设计费的比例进行确定,具体分为如下三种情况:
▲表3:上海市建筑BIM建模收费封顶标准
上海市保障性住房BIM收费标准
2016年4月5日,上海市建委发布《关于本市保障性住房项目实施BIM应用以及BIM服务定价的最新通知》,明确规定了上海市应用BIM技术的保障性住房项目中不同应用阶段、内容和规模的BIM收费标准。
适用范围:本项收费标准设有关键词【保障性住房项目】,主要适用于保障性住房项目,收费标准并非适用于其他类型的BIM项目。
▲表4:上海市保障性住房项目BIM服务定价
备注:以上标准建筑面积小于10万平方米的项目按照10万平方米计算,建筑面积大于30万平方米的按照30万平方米计算。
浙江省BIM收费标准
2017年9月25日,浙江省住房和城乡建设厅出台《浙江省建筑信息模型(BIM)技术推广应用费用计价参考依据》,根据项目类型、模型深度及应用等级设置了相应的收费标准。
适用范围:该标准适用于民用建筑工程、市政道路工程、轨道交通工程、地下综合管廊工程。
▲表5:浙江省不同工程类型BIM技术费用标准
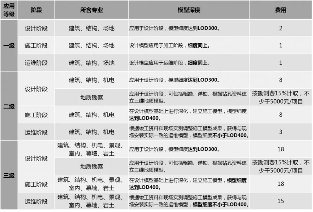
新建项目新建民用建筑工程项目的BIM应用,分设计阶段、施工阶段、运维阶段等阶段,根据不同应用等级,完成一次建模和基本应用的费用计价标准详见表6。
▲表6:浙江省新建民用建筑BIM服务定价
备注:建筑面积小于5万平方米的按照5万平方米计算,建筑面积大于30万平方米的按照30万平方米计算。
广东省BIM收费标准
2018年7月24日,广东省住房和城乡建设厅正式发布了《广东省建筑信息模型(BIM)技术应用费用计价参考依据》,征求意见稿于2017年8月发布。
适用范围:该标准适用于新建工业与民用建筑工程、市政道路工程、轨道交通工程、地下综合管廊工程、园林景观工程。其余类型工程和改扩建项目可酌情参考。
调整内容:相对征求意见稿,正式稿中取消了装配式建筑工程项目的取费标准,不但总体费用标准有所提高,而且进行了阶段性的细分,分为单阶段应用、双阶段联合应用、三阶段应用,针对不同的阶段也出台了相应的计价标准。
① 费用计价标准
关于广东省正式出台的BIM收费标准,让鹭云筑来为大家划重点,几个重点原则如下:
重点一:费用总计算原则
建筑信息模型(BIM)技术应用费用=计价基础×单价或费率。
重点二:不同类型工程技术应用费用计价基础
▲表7:广东省不同类型工程BIM服务定价
重点三:技术应用费用不含聘请咨询顾问费用
如需聘请,则可增加10%作为建筑信息模型(BIM)技术应用的咨询顾问费用。
重点四:技术应用费用可浮动比例
因工程复杂程度、规模差异和材料设备标准高低造成应用难易程度不同,BIM技术应用费用可上下浮动20%。
② 费用基价表
重点一:工业与民用建筑工程费用基价表
▲表8:广东省工业与民用建筑工程BIM服务定价
重点二:市政道路工程费用基价表
▲表9:广东省市政道路工程BIM服务定价
重点三:轨道交通工程费用基价表
▲表10:广东省轨道交通工程BIM服务定价
重点四:综合管廊工程费用基价表
▲表11:广东省综合管廊工程BIM服务定价
重点五:园林景观工程费用基价表
▲表12:广东省园林景观工程BIM服务定价
广西省BIM收费标准
2018年6月4日,广西壮族自治区住房和城乡建设厅发布了《广西壮族自治区建筑信息模型(BIM)技术推广应用费用计价参考依据》(征求意见稿)。
适用范围:该标准适用于在广西省建设的建筑工程、城市道路工程、城市轨道工程、综合管廊工程和园林景观工程,其余类工程项目可酌情参考此标准。
BIM技术应用费用=基价×(A应用阶段调整系数)× (B工程复杂程度调整系数) ×(C造价咨询调整系数),费用基价费用基价是基于全阶段、全专业应用的标准。
▲表13:广东省园林景观工程BIM服务定价
备注:建筑面积小于3万平方米的按照3万平方米计算,建筑面 积在3万平方米和30万平方米之间的按照实际计算,建筑面积大于30万平方米的按照30万平方米计算。
文章来源:微信公众平台“BIM改变未来”
国内BIM收费标准介绍
